The LONGWAVE MESSAGE BOARD
Re: Lowfer fundamental crystal


[ ]     [ View/Post Followups ]     [ Read Msg Board FAQ ]

Posted by John Davis on February 22, 2024 at 07:43:37.

In Reply to: Re: Lowfer fundamental crystal posted by Ed, KI6R on February 19, 2024 at 03:12:14.

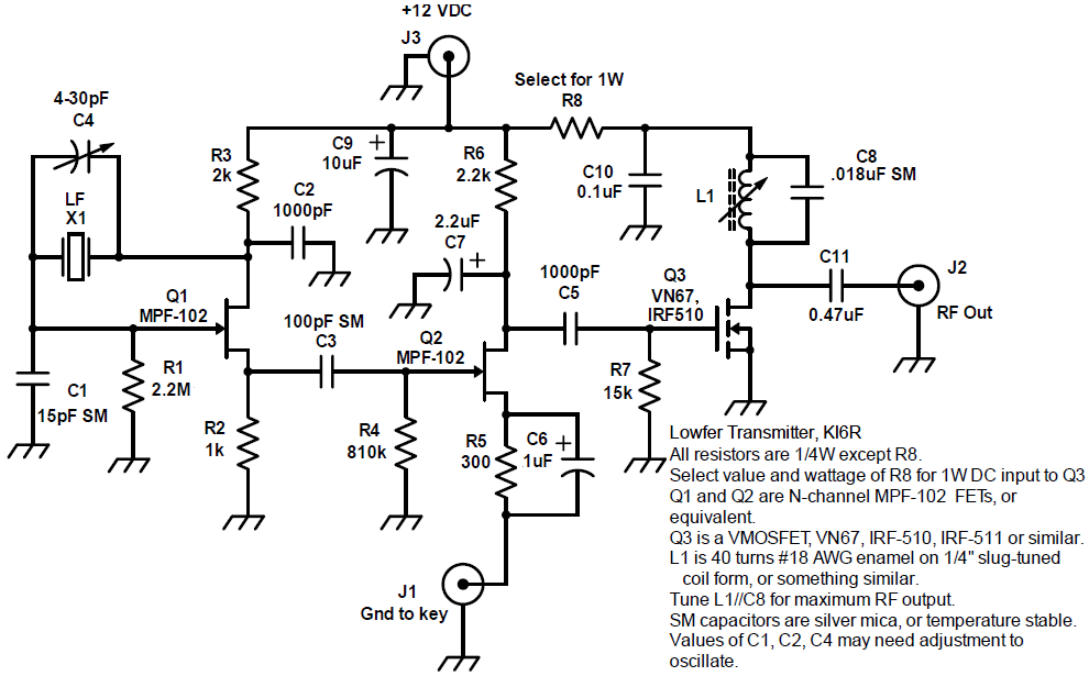
I'm attaching a version of Ed's LowFER transmitter schematic in GIF form.

Takes me back to the good 'ol days when you could get custom crystals in almost any frequency range. I agree with what Ed says about experimenting with capacitor values for crystals in this range, especially when using FETs as the active device. One of my better performing oscillators from that time was of the same general design as Ed's, but with C2 as low as 180 pF with some crystals, I tended to use a little larger trimmer (C4), configured across C1 rather than the crystal. our mileage may--and almost certainly will--vary.

We'll soon add some of the other transmitter circuits Ed mentioned to the LWCA Libary section. Thanks for making them available, Ed.

---------------------------------------------------------------
  File Attachment 1: ki6r-lf_xmttr.gif

Follow Ups:



Post a Followup?

*Name:   *Subject:

*Name, *Subject, *Message Required   E-Mail (option):

* Your Followup Comments: